SERVICE PHONE
363050.com发布时间:2026-02-15 06:05:11 点击量:
百家乐,百家乐平台,百家乐官方网站,百家乐在线,百家乐网址,百家乐平台推荐,百家乐网址,百家乐试玩,百家乐的玩法,百家乐赔率,百家乐技巧,百家乐公式,百家乐打法,百家乐稳赢技巧,百家乐电子,百家乐游戏),男,湖南永顺人,湖南工程学院马克思主义学院讲师,电子科技大学马克思主义学院博士研究生,从事马克思主义理论研究;欧阳彬(),男,四川广元人,电子科技大学马克思主义学院副院长,教授,博士研究生导师,从事马克思主义理论研究。
[摘要]在全球资源约束趋紧、生态环境压力增大的背景下,传统经济发展模式已难以适应经济可持续发展的内在要求。循环经济作为一种强调资源循环利用与环境友好的新型经济形态,正成为推动绿色转型的重要路径。新质生产力以劳动者、劳动资料和劳动对象的质变为核心,通过技术革新与要素重构,为循环经济提供了关键驱动力。通过从理论解析与机制构建两个层面出发,探讨新质生产力在循环经济中的赋能机制与实践路径,旨在为实现经济、社会与环境的协同发展提供理论参考与实践指引。
随着全球工业化和城市化进程的深入推进,资源过度消耗与生态环境退化问题日益凸显,构建绿色、循环、低碳的经济体系已成为国际社会的共同议题。循环经济通过“资源—产品—再生资源”的闭环流动,实现经济增长与资源消耗的脱钩,是推进生态文明建设的重要抓手。新质生产力作为引领高质量发展的核心动能,以科技创新和要素升级为基础,正深刻重塑生产方式和产业形态。在此背景下,探索新质生产力与循环经济的融合机制,不仅有助于丰富可持续发展理论,也对推动我国经济绿色转型具有重要的现实意义。本文立足于新质生产力与循环经济的互动机理,系统分析其理论内涵、驱动逻辑与支撑体系,以期为相关政策的制定与实践的推进提供学理支撑。
马克思指出,“生产力即生产能力及其要素的发展”,“劳动过程的简单要素是有目的的活动或劳动本身,劳动对象和劳动资料”。新质生产力以马克思主义生产力理论为根基,聚焦于劳动者、劳动资料与劳动对象的质变跃升,体现了科技创新与绿色转型对生产方式的系统性重塑。循环经济源于工业生态学与系统理论,强调通过“低开采、高利用、低排放”的循环机制,实现资源在全生命周期中的价值最大化。两者在理论逻辑与实践指向上高度契合:新质生产力为循环经济提供了技术基础与要素保障,循环经济则为新质生产力提供了价值导向与应用场景。
新质生产力作为马克思主义生产力理论在新时代的创新性发展,体现了生产力演进的前沿方向,其核心在于劳动者、劳动资料与劳动对象三大要素的质变及其优化组合。这一生产力形态不仅承载着推动经济社会转型的动能,还为生态文明建设提供了坚实的物质与技术基础。
首先,新质生产力要求劳动者具备更高素质。“人是社会劳动的主体,是生产劳动的能动者,是生产力中最活跃的因素,因而人的发展对于生产力的提高具有举足轻重的作用。”劳动者作为生产力中最活跃的要素,其能力与素养直接决定生产力的发展水平。在当代科技革命与产业变革背景下,高素质劳动者需具备跨学科知识、创新能力与环保意识,能够熟练运用数字化工具与绿色技术,推动生产过程的智能化与低碳化。国家实施的科教兴国与人才强国战略,为劳动者素质提升提供了制度保障,通过教育体系改革与终身学习机制,培养兼具技术专长与生态责任感的复合型人才,从而适应新产业、新业态的发展需求。
其次,新质生产力依赖更高技术含量的劳动资料。马克思指出,“各种经济时代的区别,不在于生产什么,而在于怎样生产,用什么劳动资料生产”。劳动资料的革新是区分经济时代的重要标志,新质生产力以数字技术与绿色技术为核心驱动,“通过科技创新来驱动经济社会发展,因此数字技术和绿色技术被广泛地应用”。数字技术如人工智能、物联网与大数据,可显著提升生产效率与资源配置的精准度;绿色技术涵盖新能源开发、节能减排与循环利用技术,可推动生产模式向环境友好型转变。这种技术融合不仅降低了资源消耗与污染排放,还催生了绿色智能制造等新兴业态,实现了经济效益与生态效益的统一。
最后,新质生产力拓展了更广范围的劳动对象。“新质生产力需求‘新料质’的劳动对象,体现在新质产业和绿色发展的层面。”劳动对象不再局限于传统资源,而是延伸至可再生能源、生物材料与数字化服务等领域。信息技术、生物工程与新材料的突破,丰富了劳动对象的形态与功能,促进了产业结构向绿色化、高端化转型。例如,可再生能源的广泛应用降低了对化石燃料的依赖,绿色制造业与服务业的兴起,则为经济可持续发展注入了新动力。新质生产力通过生产要素质变与系统优化,为循环经济提供了内在支撑,推动了生产活动向高效、低碳与智能方向演进。
循环经济是一种以资源高效利用与循环再生为核心的经济发展模式,其目标是通过“低开采、高利用、低排放”的实现机制,促进经济、社会与环境的协调发展。该模式强调资源在全生命周期内的价值最大化,减少废弃物产生与环境污染,构建人与自然和谐共生的系统。
循环经济的理论基础源于生态学与工业代谢理论,其核心特征体现在以下三个方面:一是“低开采”,即通过提升资源再生利用率与替代技术,降低对原生资源的依赖,缓解生态环境压力;二是“高利用”,借助创新设计与技术改进,延长资源使用寿命,提高利用效率;三是“低排放”,优化生产工艺与管理流程,减少能源消耗与污染物排放。实现循环经济需多方协同,政府通过法律法规与政策激励引导企业转型;企业需在产品设计、生产与供应链管理中贯彻循环理念;消费者则应增强环保意识,推动绿色消费。在实践层面,循环经济发展出多种典型模式。工业园区模式以丹麦卡伦堡工业共生体为代表,通过企业间能源、物料与信息的循环链接,形成产业代谢网络,例如利用废热发电并将副产物资源化,降低外部资源依赖与环境负荷。企业内部循环模式如杜邦公司的工艺优化与物料回用体系,通过技术创新实现生产过程的闭环管理,提升资源效率并减少废弃物。循环型社会模式则以日本为例,通过多层次法律体系与国民教育,推动垃圾资源化与技术创新,将循环理念融入社会文化,实现宏观层面的可持续发展。
新质生产力对循环经济的驱动作用,不仅体现在技术层面的革新,更深入生产要素重组与发展范式转型的系统过程。从劳动者、劳动资料到劳动对象,新质生产力通过要素升级与结构优化,构建了循环经济实施过程中不可或缺的支撑体系,这三者共同构成新质生产力赋能循环经济的逻辑主线,形成从微观行为到宏观效应的传导机制。
劳动者作为新质生产力的核心要素,其在循环经济中的角色不限于技术执行者,更体现为生态人格的承载者与生态文明的建设者。“生态人格强调劳动者具备尊重自然、保护环境的价值观与行为准则,能够在生产与消费中践行绿色理念,推动经济社会向可持续发展转型。”
在循环经济框架下,劳动者通过生态人格的塑造,实现从被动参与者到主动构建者的转变。一方面,劳动者作为生态文明的构建者,在产业转型与技术应用中发挥关键作用。例如,在绿色制造与资源循环领域,劳动者通过创新工艺设计与管理优化,减少资源浪费与污染排放,推动产业结构升级。同时,劳动者参与生态修复与环保项目,以实际行动改善生态环境,如参与湿地保护与城市绿化工程,增强生态系统的韧性。另一方面,劳动者作为生态文明的守护者,通过日常行为与公众倡导,强化社会环保意识。例如,在企业内部,劳动者推动节能降耗与废物分类;在社区层面,组织环保宣传与志愿活动,提升公众对循环经济的认知与参与度。生态人格的培养需依托教育体系与政策支持,通过职业教育与终身学习,增强劳动者的生态素养与技能;政府与企业则需提供激励机制与平台,鼓励劳动者创新实践。总之,劳动者与生态人格的结合,为新质生产力赋能循环经济提供了人文基础,实现了经济发展与生态保护的双赢。
劳动资料作为生产活动的物质基础,其技术革新是新质生产力驱动循环经济的关键路径。在生态文明建设背景下,劳动资料的更新不仅能提升生产效率,更能通过绿色科技创新,实现资源节约与环境治理的协同推进。传统劳动资料常伴随高能耗与高污染,新质生产力下的劳动资料则以数字化与绿色化为特征,推动生产模式向智能、清洁方向转型。
首先,科技创新为劳动资料升级提供支撑。数字技术如物联网、大数据与人工智能的应用,有助于实现生产过程的精准监控与优化,减少资源错配与浪费;绿色技术则涵盖清洁能源开发与环保材料应用,例如太阳能、风能技术的普及降低了碳排放,生物降解材料的推广减少了塑料污染。其次,科技创新助力生态治理与资源循环。例如,将智能传感器与区块链技术应用于废物追踪与回收,提高资源流转透明度与效率;环保技术的创新,如废水处理与空气净化系统,有效降低工业生产的环境影响。最后,劳动资料的绿色转型还催生了新兴业态,如循环经济园区与绿色供应链,通过技术集成实现跨行业资源协同。例如,在钢铁行业,氢能冶炼技术的应用不仅能减少碳排放,还能将余热用于社区供电,形成能源循环利用网络。从政治经济学的角度来看,“劳动资料的科技创新不仅提升了新质生产力的效能,还为循环经济提供了技术保障,推动了生态效益与经济效益的融合”。
劳动对象作为生产活动的客体,其选择与利用方式直接影响循环经济的实施效果。新质生产力通过拓展劳动对象范围与优化其使用,推动绿色生产模式的普及,实现资源高效循环与生态保护。
绿色生产模式强调在劳动过程中采用环境友好型技术与材料,减少对自然资源的过度开采与生态破坏。一方面,“新质生产力推动劳动对象向可再生与低污染方向转变,可以改善生态环境”。例如,可再生能源如太阳能、风能替代化石燃料的应用,降低了能源生产的环境成本;生物基材料与循环材料的应用,减少了产品生命周期的废弃物产生。另一方面,新质生产力通过技术创新与管理优化,提高劳动对象的利用效率。例如,在农业领域,精准灌溉与有机肥料的使用可提升土地资源生产率;在制造业,产品再制造与部件回收延长了资源使用寿命。绿色生产模式的应用显著改善了环境质量,如通过减少工业排放与废物堆存,提升了空气与水质;同时,推动了生态经济发展,绿色产业如循环农业与环保服务业成为新的增长点,为区域经济注入活力。此外,新质生产力还通过政策引导与市场机制,激励企业采纳绿色标准,例如碳交易与绿色认证体系,增强了劳动对象的环境友好性。总之,劳动对象的绿色转型与新质生产力的结合,不仅实现了资源循环与生态优化,还为构建可持续发展社会提供了物质基础。
新质生产力作为推动循环经济发展的核心要素,其发展与应用不仅依赖技术创新,还需要适宜的政策环境和市场机制的支持。有效的政策能够为新质生产力提供必要的指导和支持,健全的市场机制则能激发企业和投资者的积极性,共同促进资源的高效利用和循环使用。这种综合性的支持体系对于实现经济、社会和环境的可持续发展目标至关重要。
“有效的制度设计与政策引导是新质生产力融入循环经济的重要保障。”当前,推动两者深度融合需突破传统单向规制的局限,构建具有弹性与适应性的制度体系。一方面政府可通过制定相关法律法规,为循环经济和新质生产力的发展提供坚实的制度保障。例如,出台资源回收利用法规等,明确企业在新质生产力发展中的责任与义务,鼓励企业积极参与循环经济的实践。另一方面,通过财政补贴和税收优惠等政策手段,政府可以激励企业采纳绿色技术、节能设备以及废物资源化利用项目,从而降低企业的投资和运营成本,提高其参与新质生产力发展的积极性。为了进一步支持企业,政府还可以设立专门的政策引导基金和绿色信贷机制,为企业提供必要的资金支持。例如,创建循环经济和新质生产力发展基金,资助企业的技术创新和产业升级;推动金融机构开展绿色信贷业务,为企业提供低成本融资渠道,助力其实现可持续发展目标。
此外,政府可以通过建立绿色采购和绿色认证等市场机制来促进新质生产力的发展。例如,优先采购采用新质生产力技术的企业产品,以增强这些企业的市场竞争力;同时,推行绿色认证体系,对符合标准的企业进行认证,提升其在市场上的认可度。通过这些措施,政府不仅能直接支持企业的绿色发展,还能通过市场需求的引导,间接推动整个社会向更加可持续的方向发展。
市场机制与激励措施在推动新质生产力发展中扮演着关键角色,主要通过价格机制、竞争机制、激励机制以及市场准入和退出机制来实现。
首先,价格机制是市场机制的核心,它通过价格信号引导资源的有效配置和供需平衡。在促进新质生产力方面,政府可以通过对使用绿色技术、节能设备及废物资源化利用的产品提供补贴或税收减免,降低这些产品的市场价格,从而鼓励消费者和企业选择更加环保和高效的解决方案。这种做法不仅能提升相关产品的市场竞争力,还能加速新技术的普及应用。
其次,竞争机制能够激发企业的技术创新和效率提升。为了促进新质生产力的发展,政府可以建立专门的竞争平台或奖项,表彰那些在循环经济、技术创新及环境保护领域取得显著成就的企业。这样的机制不仅有助于树立行业标杆,还能激励更多企业参与到可持续发展的实践中来。
再次,激励机制同样重要,它能够有效激发企业和个人参与新质生产力开发的积极性。例如,设立奖励基金,为在技术创新和资源高效利用方面表现突出的企业和个人提供经济上的奖励和支持。这不仅能直接支持优秀项目的实施,还能增加整个社会对于可持续发展目标的关注度和参与度。
最后,市场准入和退出机制是确保市场竞争公平有序的关键。通过制定严格的环保标准和技术要求,并据此设定市场准入门槛,可以促使企业不断提升自身的技术水平和环境绩效。同时,对于未能达到规定标准的企业,则应采取相应的惩罚措施甚至强制其退出市场,以保证行业整体质量的持续提升。可见,通过上述多种市场机制与激励手段的综合运用,可以有效地促进新质生产力的发展,加速社会向更加绿色、高效且可持续的经济模式转型。
社会参与和监督是推动新质生产力发展和循环经济的关键因素,可以通过加强公众教育宣传、建立社会监督机制、促进社会参与以及实施社会评价机制来实现。
公众教育和宣传能够提高大众对新质生产力及循环经济的认识和理解,增强环保意识和参与的积极性。通过举办环保讲座、展览、宣传活动等形式,普及相关知识和理念,鼓励公众积极参与到绿色生产和消费实践中来。这种教育不仅有助于形成良好的社会氛围,还能激发社会各界对可持续发展的支持。
社会监督机制旨在确保企业遵守环保法规和技术标准,强化其在新质生产力发展中的社会责任感和自我约束力。例如,可以设立专门的社会监督组织,对企业进行定期检查和评估,及时发现并纠正任何可能存在的违规行为。这不仅有助于维护市场秩序,也能促使企业在运营过程中更加注重环境保护。
新质生产力在循环经济中的发展对于推动我国经济、社会和环境的可持续发展具有重要意义。为了实现这一目标,政府、企业和社会各界需要携手合作,共同探索有效的路径和策略,以确保经济繁荣、社会进步与环境保护三者之间的和谐共生,为构建更加绿色、健康且可持续发展的未来奠定坚实基础。
在推动新质生产力与循环经济深度融合的过程中,制度、技术与市场三大维度的协同作用至关重要。制度创新为技术研发与市场转化提供政策保障与方向引导,技术突破则为制度实施与市场运行提供物质基础与方法支持,市场机制则通过资源配置与激励反馈,推动制度与技术的动态优化。
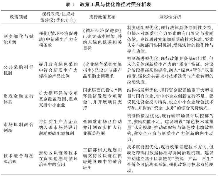
一是制度创新:从“单向规制”到“动态适配”。现行政策需突破碎片化窠臼,建立“政策实验—反馈迭代”的动态机制。例如,设立新质生产力与循环经济协同创新示范区,允许地方在碳配额分配、绿色金融工具等领域先行先试,通过“政策沙盒”验证制度可行性。同时,修订《循环经济促进法》,增设“新质生产力专项条款”,明确技术标准、财税激励及跨部门协作机制,形成“立法—执法—评估”闭环。二是技术创新:打造“基础研究-产业转化”双螺旋体系。依托国家实验室与龙头企业共建循环经济联合创新中心,聚焦关键共性技术攻关。借鉴德国弗劳恩霍夫模式,建立“政府—企业—高校”风险共担机制,对颠覆性技术提供“十年长周期”资金支持。此外,通过专利共享池促进技术扩散。三是市场激活:从“补贴驱动”到“价值内生”。推动碳市场、绿电交易与循环经济的深度融合。试点“碳积分—资源再生”双向兑换机制,允许企业通过废物资源化获取额外碳配额;探索“绿色债券—循环经济项目”专项对接,发行全球首单“再生塑料”资产证券化产品,降低融资成本。
制度、技术与市场的协同构建了新质生产力推动循环经济的核心机制。在制度层面,通过动态适配与立法闭环,形成稳定且灵活的政策环境;在技术层面,通过基础研究、产业转化与风险共担,实现关键技术的突破与扩散;在市场层面,通过碳市场融合、绿色金融创新与价值内生化,激发企业参与动力。三者共同作用,形成从外部推动到内生发展的转型路径,为新质生产力在循环经济中的深入应用提供系统支撑。
“企业作为新质生产力的实践主体”,其在循环经济中的角色不应仅限于技术采纳者,更应成为融合技术、模式与生态的系统创新者。技术突破推动生产方式的根本变革,商业模式重构实现从产品到服务的价值转型,而生态共建则促进产业链从竞争走向共生。
一是技术突破:从“渐进改良”到“范式颠覆”。企业需突破末端治理思维,以全生命周期负碳技术重构价值链。例如研发氢基竖炉直接还原铁技术,较传统高炉减排,并利用钢厂余热为周边社区供电,形成“钢铁—能源—社区”微循环系统。此类技术不仅能降低环境成本,更能催生“负碳产品”新品类,开辟溢价空间。二是商业模式:从“产品销售”到“服务化转型”。推广产品即服务模式,通过所有权与使用权分离实现资源闭环。此模式通过数字化平台实现资源流动的精准计量与价值捕获。三是生态共建:从“单点竞争”到“网络共生”。构建产业元宇宙平台,以数字孪生技术模拟跨行业物质流耦合。开发虚拟共生系统,实时匹配企业废酸、废热供需,促成资源交换量提升,交易成本下降。这种“虚拟—实体”联动机制,使产业链从线性竞争转向网络化共生。
企业通过技术突破、服务化转型与生态共建,实现了从单一技术应用向系统创新的转变。在技术层面,以全生命周期负碳技术为代表,推动产业链低碳化与资源化;在商业模式层面,通过产品即服务与数字化平台,实现资源闭环与价值延伸;生态层面则借助数字孪生与产业元宇宙,构建跨行业资源协同网络。这一融合路径不仅提升了企业的核心竞争力,也推动了产业链整体向循环化、网络化方向发展。
循环经济的实现不仅依赖技术突破与制度安排,更需要社会层面的广泛参与和价值认同。“公民作为环境行为的直接主体”,其参与程度与认知水平直接影响循环经济的实施效果;数据作为新型生产要素,为实现资源流动的可视化与精准治理提供了可能;文化认同则是推动循环经济从理念倡导转化为社会共识的内在动力。
一是公民科学:从“被动参与”到“知识共创”。通过构建基于区块链与人工智能的开放式环境监测网络,鼓励公众实时上传废弃物产生、分类与回收数据,形成分布式环境数据库。例如,在社区层面推广“垃圾分类-碳积分”联动机制,居民通过正确分类获取积分并兑换公共服务,增强参与获得感。同时,开展“公民科学家”计划,组织公众参与区域环境评估与生态修复项目,提升其环保素养与主体责任意识。二是数据民主化:打破“信息孤岛”,实现协同治理。由政府、企业与社会组织共同组建数据治理联盟,通过联邦学习等技术,在保护商业秘密的前提下实现区域物质流、能源流与碳流数据的共享与建模。此举不仅有助于政府制定精准的产业布局与减排政策,也可为企业提供资源匹配与循环链构建的决策支持。例如,建立跨行业副产品交换平台,通过数据智能匹配实现废酸、废热等资源的高效再利用,降低交易成本与环境负荷。三是文化认同:从“环保倡导”到“价值共识”。通过元宇宙虚拟展厅、沉浸式互动游戏等新型传播媒介,具象化展示“零废弃城市”“碳中和社区”等未来图景,增强公众对绿色生活的认同与向往。同时,将循环理念融入基础教育、职业教育与公共宣传体系,构建从认知到行动的文化传导链。此外,鼓励企业、社区与高校共建循环文化实践基地,通过体验式学习与项目制实践,培育具有生态人格的现代公民。
公民、数据与文化三大要素共同构建了循环经济的社会参与生态。公民科学机制提升了公众的环保能力与参与层级,数据民主化推动了资源信息的透明共享与协同治理,文化认同则从价值层面促进行为转变与社会共识。三者形成从行为参与到制度认同、从数据赋能到文化引领的完整闭环,为新质生产力在循环经济中的落地提供了深厚的社会基础与人文动力。
新质生产力与循环经济的深度融合,不仅是经济发展方式的根本转变,更是人类文明形态向绿色、可持续方向演进的重要标志。从理论解析、内在逻辑、支撑体系与实践路径四个层面系统探讨了新质生产力在循环经济中的赋能机制。研究表明,两者在要素配置、技术协同与制度互动方面具有高度的互补性与共生性。未来,应进一步强化政策引导、技术创新与社会参与的协同共治,推动新质生产力在产业循环化、能源低碳化与治理智能化方面的核心作用,构建具有中国特色的绿色循环经济体系。当前,学术研究仍需持续关注新质生产力与循环经济在区域的实践、行业落地与全球协作中的新问题、新机制,为实现人与自然和谐共生的现代化贡献理论智慧与实践方案。返回搜狐,查看更多
